21 November, 2025
revolutionary-3d-genome-mapping-unveils-hidden-dna-complexities

Standard laboratory tests often miss detecting many disease-causing DNA changes. However, a groundbreaking 3D chromosome mapping method now promises to reliably reveal these hidden structural variants, paving the way for new genetic discoveries. This innovative approach, detailed in a study published in The Journal of Molecular Diagnostics, is set to transform diagnostic testing and treatment for genetic disorders.

Traditional DNA sequencing methods operate in a linear, one-dimensional format, interpreting the genetic code as if it were a flat line of text. In stark contrast, 3D chromosome mapping captures the spatial relationships between various genome parts. This method reveals how the long strands of DNA fold and interact within the three-dimensional space of the cell nucleus, crucial for detecting certain structural changes invisible to conventional linear tests.

Breakthrough in Genetic Testing

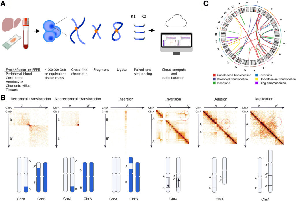
The researchers employed genomic proximity mapping (GPM), a genome-wide Hi-C (high-throughput chromosome conformation capture sequencing)-based NGS assay, on DNA from 123 individuals with suspected genetic disorders. This approach successfully captured the 3D contacts in the genome, allowing for the detection of both copy-number changes and rearrangements in DNA. Impressively, GPM identified all known large chromosomal variants—110 deletions/duplications and 27 rearrangements—with 100% concordance. Additionally, it uncovered 12 novel structural variants missed by standard clinical tests.

“We were excited by how much hidden complexity GPM revealed,” stated co-lead investigator Dr. He Fang from the Department of Laboratory Medicine and Pathology at the University of Washington School of Medicine, Seattle. “Using modern tools like GPM allows us to uncover hidden DNA rearrangements that standard tests miss. For example, one case with a known three-way translocation actually had 13 breakpoints across four chromosomes when mapped by GPM. In every patient with multiple rearrangements, GPM uncovered additional cryptic changes.”

Key Findings

  • 100% detection of known variants: GPM found all 110 previously identified copy-number variants and 27 rearrangements in the cohort.
  • High precision on complex events: Breakpoints of both balanced and unbalanced rearrangements were pinpointed to a high degree of accuracy (within ~10 kb), and GPM even worked on challenging samples like preserved tissue while detecting mosaic changes.
  • New discoveries: GPM revealed 12 additional structural variants that standard methods had missed.
  • Hidden complexity: In every case that had multiple rearrangements by traditional tests, GPM found extra cryptic changes.

Implications for Clinical Practice

GPM requires substantially less DNA than conventional cytogenetic methods or emerging technologies such as optical genome mapping (OGM) and long-read sequencing (LRS), enhancing its practicality for real-world clinical implementation. Identifying the exact genetic rearrangement may open the door to targeted therapies or clinical trials specific to those variants.

Co-lead investigator Dr. Yajuan J. Liu, also from the University of Washington School of Medicine, emphasized, “GPM offers broad clinical benefits. It enables high-resolution, comprehensive genomic characterization, even from compromised samples such as low-quality or archived preserved tissue. As genomic medicine moves toward precision diagnostics, this new tool addresses current limitations in genetic testing, improving diagnostics and empowering doctors to provide personalized treatment, tailored monitoring, better prognosis, and improved family counseling.”

Looking Ahead

This development in 3D genome mapping represents a significant leap forward in the field of genetic research and diagnostics. By offering a more detailed view of genetic structures, GPM not only enhances our understanding of genetic disorders but also holds promise for more effective treatments and interventions. As this technology becomes more widely adopted, it could revolutionize the way genetic diseases are diagnosed and treated, ultimately leading to better patient outcomes and advancing the field of personalized medicine.